(原标题:2024年全球体外诊断行业市场竞争格局分析 大型跨国医疗集团龙头地位显著(组图))

图片来源于网络,如有侵权,请联系删除
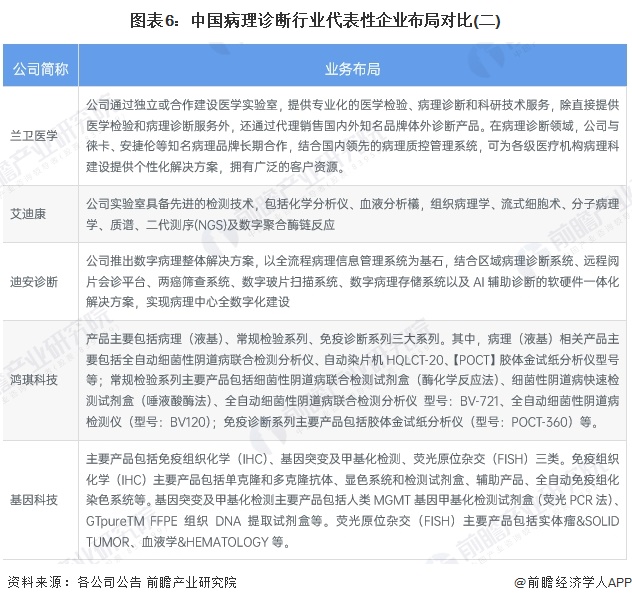
行业主要上市公司:达安基因(002030)、迈瑞医疗(300760)、迪安诊断(300244)、明德生物(002932)、东方生物(688298)、科华生物(002022)、圣湘生物(688289)等

图片来源于网络,如有侵权,请联系删除
本文核心数据:体外诊断市场结构;体外诊断市场竞争格局
全球体外诊断行业市场规模
全球体外诊断市场的快速增长可归因于多个因素:一方面是新技术的应用,尤其是分子诊断技术的迅速普及;另一方面是人口老龄化及慢性病患者的增加,带动了对精准医疗的需求。据Kalorama Information发布的《全球体外诊断市场第17版》报告,全球IVD市场预计将在2024年达到1092亿美元,其中COVID-19检测项目价值49亿美元,其他IVD检测项目价值1043亿美元,而2023年的IVD市场价值1062.5亿美元。
全球体外诊断行业竞争格局分析
细分市场格局:免疫测定领域市场占比最大
从全球体外诊断市场分领域来看,免疫测定领域市场占比最大,此外,POCT、临床化学、微生物、分子诊断等领域也占据较大的市场份额。
企业竞争格局:大型跨国医疗集团龙头地位显著
全球体外诊断行业代表企业主要包括瑞士的罗氏(Roche Diagnostics),德国的西门子(Siemens Healthcare),美国的雅培(Abbott)、丹纳赫(Danaher)、强生(J&J)、拜耳(Bayer Diabetes)、Becton Dickinson(简称BD),法国的生物梅里埃(BioMerieux),日本的希森美康(Sysmex)等,企业介绍如下:
从竞争梯队来看,第一梯队包括罗氏、丹纳赫、雅培和西门子等全球大型龙头企业,这些跨国医疗集团依靠其产品质量稳定、技术含量高及设备制造精密的优势,在全球高端体外诊断市场占据大部分市场份额。
第二梯队包括赛默飞、强生、希森美康等大型跨国企业。这类企业多是先作为本土企业发展,待公司发展成熟后再走向国际市场,同时拥有较多专利、先进的研发团队和成熟的销售网络。
第三梯队的企业多是本土中大型企业。这类企业多是政策扶持发展,尚在开拓本国市场,全球市占率较低或还未布局国外销售网络。
区域竞争格局:美国占据最大份额
从区域竞争格局来看,在全球体外检测市场中,美国、欧洲、中国、日本是全球体外检测行业较为发达地区,体外诊断市场收入在全球范围内占比较高,美国、欧洲、中国和日本的主要市场分别占41%、27%、6%和5%,占整个IVD市场的79%。
更多本行业研究分析详见前瞻产业研究院《中国体外诊断(IVD)行业市场前瞻与投资战略规划分析报告》
