(原标题:2024年中国大气污染防治设备细分市场之除尘设施设备发展现状分析 除尘设施在工业废气治理市场应用占比超五成【组图】)

图片来源于网络,如有侵权,请联系删除
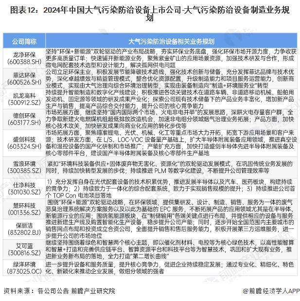
行业主要上市公司:龙净环保(600388.SH)、菲达环保(600526.SH)、奥福环保(688021.SH)、凯龙高科(300912.SZ)、德创环保(603177.SH)、盛剑科技(603324.SH)、雪浪环境(300385.SZ)、仕净科技(301030.SZ)、楚环科技(001336.SZ)、保丽洁(832802.BJ)、艾可蓝(300816.SZ)等
本文核心数据:大气污染防治设备数量;大气污染防治设备产品结构
工业废气治理中除尘设施应用最多
2023年,全国纳入排放源统计调查的涉气工业企业共有156253家,废气治理设施超过44万套,其中,除尘设施保有数量占比超五成,其次是VOCs治理设施占比超三成,脱硫设施和脱销设施数量占比均在10%以下。
从工业除尘设施保有量变化趋势来看,2019-2023年整体呈现增长态势,复合增速5.6%;2023年全国工业除尘设施保有量超过20万台,同比增长10%。
除尘设施设备分类及应用分析
我国除尘常用电除尘、袋式除尘及电袋复合除尘技术。20世纪90年代后,开始大量推广高效的电除尘器,进入21世纪,电袋复合除尘器开始大量推广,袋式除尘推广应用也在增加。不同类型除尘设施设备特征如下:
除尘设施设备代表企业经营分析
从代表企业除尘设施业务营收变化趋势来看,2016-2023年整体呈现波动变化态势,不同上市企业的经营规模差异较大,2023年菲达环保的除尘设施设备业务营收达到17.05亿元,德创环保的相关业务营收约为0.33亿元。
从代表企业除尘设施设备业务毛利率来看,除了2021年外,近五年均在10%以上,2023年菲达环保的除尘设施设备业务毛利率为20.68%,德创环保的相关业务毛利率为17.5%。
更多本行业研究分析详见前瞻产业研究院《中国大气污染治理行业市场前瞻与投资战略规划分析报告》
