(原标题:重磅!2023年中国及31省市智能传感器行业政策汇总及解读(全)推动全产业链高质量发展)

图片来源于网络,如有侵权,请联系删除
行业主要上市公司:必创科技(300667)、敏芯股份(688286)、四方光电(688665)、森霸传感(300701)、中航电测(300114)、日盈电子(603286)、士兰微(600460)等。
本文核心数据:智能传感器行业国家相关政策;各省市智能传感器行业相关政策
1、政策历程图
近年来,物联网和移动互联网等新兴产业快速发展,智能传感器作为物联网、人工智能和工业互联网等新一代信息技术产业感知层基础核心元器件,正处于快速发展阶段,国家出台一系列政策支持智能传感器发展,政策重点聚焦在加快推进基础理论、基础算法、装备材料等研发突破与迭代应用。
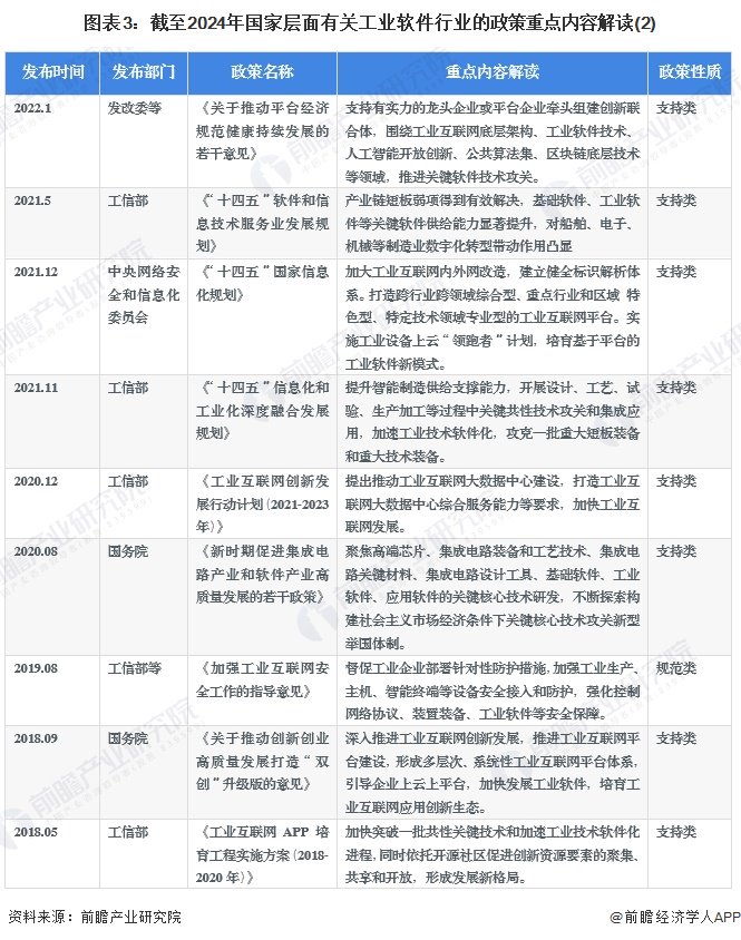
2、国家层面政策汇总及解读
——国家层面智能传感器行业发展政策汇总
《中华人民共和国国民经济和社会发展第十四个五年规划和二�三五远景目标纲要》提出加强微机电系统(MEMS)等特色工艺突破后,先后发布《“十四五”机器人产业发展规划》、《“十四五”国家信息化规划》、《“十四五”冷链物流发展规划》以及《“十四五”数字经济发展规划》等“十四五”规划政策支持打造传感器完整产业链,包括上游的重点设备和关键材料,鼓励MEMS等小型化,鼓励传感器在下游工业、汽车、消费电子、家居等多个领域的应用。
——国家层面智能传感器行业发展重点政策解读
当前,我国在智能传感器行业尚未出台针对性重点规划,但依托以人形机器人为代表的重点细分领域,我国对智能传感器领域重点攻关的细分领域提出了相关要求。2023年10月20日,工信部印发《人形机器人创新发展指导意见》旨在推动人形机器人技术创新和产业发展,培育形成新质生产力,高水平赋能新型工业化,有力支撑现代化产业体系建设,其中对智能传感器重点内容解读如下:
3、各省市层面的政策汇总及解读
——31省市智能传感器行业政策汇总
在国家政策的整体引领下,我国大部分省市均出台了多个智能传感器相关的行业政策,重点包括突破智能传感器相关的关键技术,在人形机器人、物联网等领域深入开展智能传感器的技术创新和深度应用,以及开展智能传感器产业载体及集群建设等。
——31省市智能传感器行业发展目标解读
“十四五”期间,部分省市针对智能传感器行业提出了明确发展目标,例如山东省力争到2023年,智能传感器主营业务收入达到300亿元。紧抓物联网快速发展、智能传感器市场爆发增长、技术创新高度活跃的战略机遇期,做大做强一批智能传感器设计、制造、封测和系统集成的龙头骨干企业,带动形成千亿级产业规模。具体如下:
更多本行业研究分析详见前瞻产业研究院《中国智能传感器行业市场前瞻与投资战略规划分析报告》
