(原标题:【医药冷链物流】行业市场规模:2024年全球医药冷链物流行业市场规模约220亿美元 IVD冷链市场占比约25%)

图片来源于网络,如有侵权,请联系删除
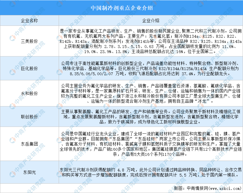
行业主要上市公司:中国外运(601598)、顺丰控股(002352)、京东物流(02618)等;

图片来源于网络,如有侵权,请联系删除
本文核心数据:全球医药冷链物流行业市场规模
2024年全球医药冷链物流行业市场规模约220亿美元
医药冷链物流行业即为冷藏冷冻类、易腐类医药产品在生产、加工、储藏、运输、配送、销售等过程,一直到消费者的各个环节中始终处于特定的温度范围,以保证医药品质量,同时降低储运损耗,控制时间,节约成本的系统工程。2024年全球医药冷链物流行业市场规模约220亿美元,近五年行业复合增速6.52%。
细分产品市场
全球医药冷链物流分为IVD领域、血液制品、疫苗领域和其他。根据数据显示,2023年IVD冷链市场和血液制品冷链市场是全球医药冷链物流行业最大的两个细分产品市场,占比分别达到25%和13%。
产业竞争
全球医药冷链物流领先企业主要有赛默飞世尔(Thermo Fisher Scientific)、艾本德(Eppendorf)、九州通等,企业具体布局情况如下:
更多本行业研究分析详见前瞻产业研究院《中国医药冷链物流行业发展前景与投资战略规划分析报告》
