(原标题:重磅!2025年中国及31省市生猪养殖行业政策汇总及解读(全))

图片来源于网络,如有侵权,请联系删除
行业主要上市公司:牧原股份(002714.SZ)、正邦科技(002157.SZ)、温氏股份(300498.SZ)、新希望(000876.SZ)等
本文核心数据:政策汇总及解读;发展目标分析
1、政策历程图
2007年,国务院发布《关于促进生猪生产发展稳定市场供应的意见》,明确指出鼓励发展标准化规模养殖、加强对散养户的引导和扶持;2016年,《全国生猪生产发展规划(2016-2020年)》中提到将全国生猪生产的区域布局划分为重点发展区、约束发展区、潜力增长区和适度发展区4个区域,并提出了促进生猪生产发展的重点任务;2019年,《关于稳定生猪生产保障市场供给的意见》指出,要优化疫情处置和调运监管、深入推进标准化规模养殖;2021年,《“十四五”全国畜牧兽医行业发展规划》指出,确保猪肉自给率保持在95%左右,猪肉产能稳定在5500万吨左右,生猪养殖业产值达到1.5万亿元以上。促进生猪养殖发展政策众多,规模化养殖是生猪生产发展的“主旋律”。2025年《中共中央国务院关于进一步深化农村改革扎实推进乡村全面振兴的意见》指出,扶持畜牧业稳定发展。做好生猪产能监测和调控,促进平稳发展。
2、国家层面政策汇总及解读
——国家层面生猪养殖行业政策汇总
随着经济的不断发展、人们生活水平的日益提高,肉类市场规模及覆盖消费者群体不断扩大。国家相继出台了多项政策,对生猪养殖行业的健康有序发展起到重要作用。具体政策如下:
——《关于促进生猪产业持续健康发展的意见》政策解读
农业农村部、国家发展改革委、财政部、生态环境部、商务部、银保监会联合发布的《关于促进生猪产业持续健康发展的意见》指出用5-10年时间,基本形成产出高效、产品安全、资源节约、环境友好、调控有效的生猪产业高质量发展新格局,产业竞争力大幅提升,疫病防控能力明显增强,政策保障体系基本完善,市场周期性波动得到有效缓解,猪肉供应安全保障能力持续增强,自给率保持在95%左右。
——《中共中央国务院关于进一步深化农村改革扎实推进乡村全面振兴的意见》政策解读
2025年2月23日,备受关注的2025年中央一号文件《中共中央国务院关于进一步深化农村改革扎实推进乡村全面振兴的意见》正式发布。其生猪养殖重点内容如下:
梳理近五年中央一号文件中关于畜牧业的内容可发现,对畜牧业的重视程度持续提升,相关内容不断深化拓展,这为畜牧业稳定产能、加快转型、强化产业链条提供了有力支撑。对比2024年一号文件,2025 年生猪行业政策从“优化生猪产能调控机制”转变为“做好生猪产能监测和调控,促进平稳发展”。
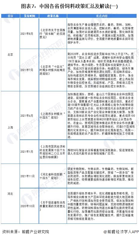
各省市层面的政策汇总及解读
——31省市生猪养殖行业政策汇总
我国部分省市生猪养殖行业政策汇总如下:
——31省市生猪养殖行业发展目标解读
根据经济社会发展水平、资源环境承载能力、市场消费需求等因素,将全国生猪养殖业划分为调出区、主销区和产销平衡区。调出区包括湖北、湖南、河南、广西、辽宁、吉林、黑龙江、河北、安徽、山东、江西等省份,稳步扩大现有产能,加快产业转型升级,提升规模化、标准化、产业化水平,实现稳产增产。主销区包括广东、浙江、江苏、北京、天津、上海等省份,重点引导大中型企业建设养殖基地,确保一定的自给率。产销平衡区包括内蒙古、山西、海南、四川、重庆、云南、贵州、福建、西藏、陕西、甘肃、青海、宁夏、新疆(含新疆生产建设兵团)等省份,重点挖掘增产潜力,推进适度规模经营,因地制宜发展地区特色养殖,确保基本自给。
更多本行业研究分析详见前瞻产业研究院《中国生猪养殖行业市场前瞻与投资战略规划分析报告》
