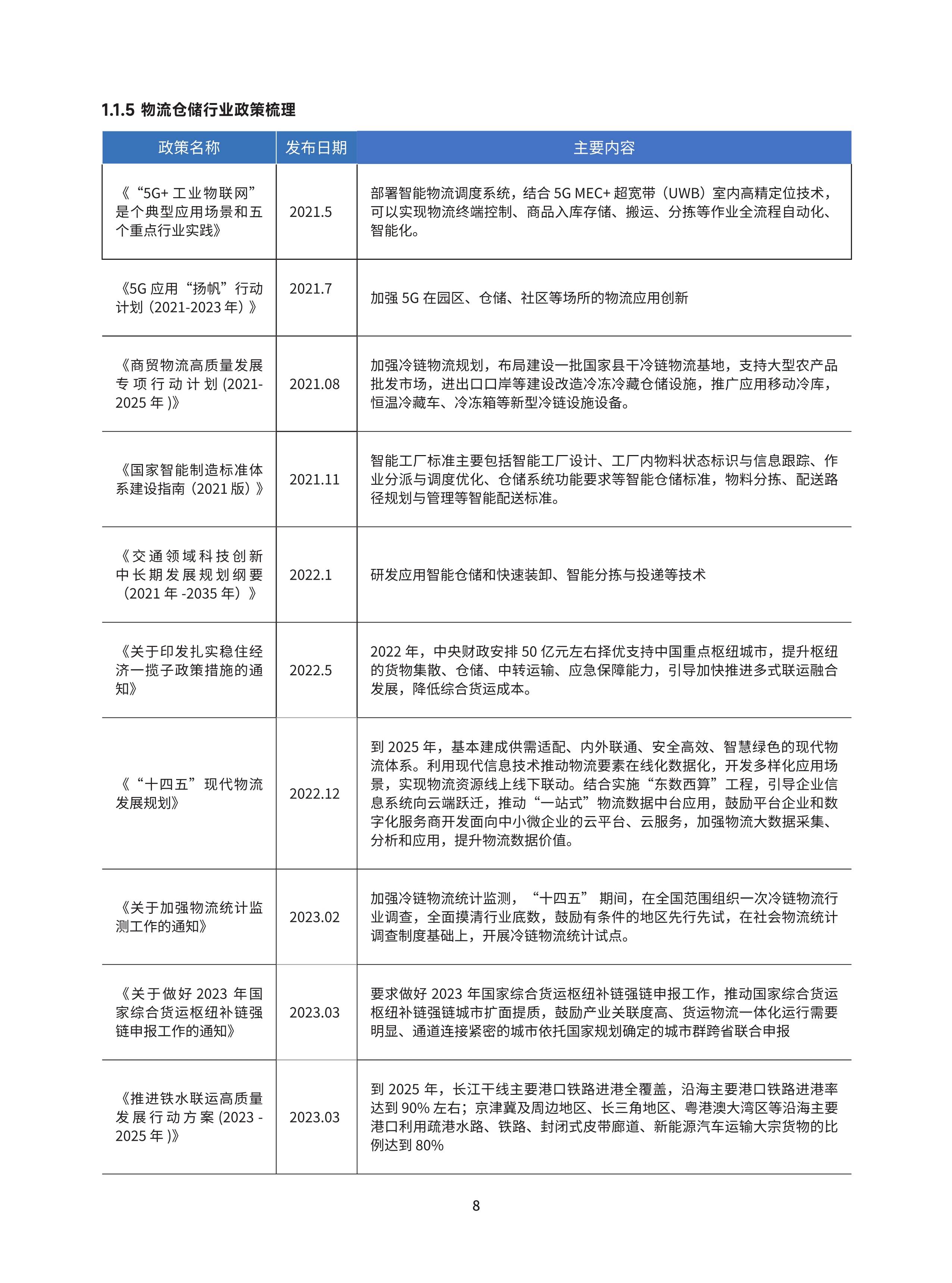
(原标题:【投资视角】启示2025:中国超硬材料行业投融资及兼并重组分析(附投融资汇总、产业基金和兼并重组等))

图片来源于网络,如有侵权,请联系删除
行业主要上市公司:中兵红箭(000519)、黄河旋风(600172)、力量钻石(301071)、惠丰钻石(839725)、国机精工(002046)、四方达(300179)、沃尔德(688028)等

图片来源于网络,如有侵权,请联系删除
本文核心数据:超硬材料行业整体融资情况、中国超硬材料行业投融资轮次情况等

图片来源于网络,如有侵权,请联系删除
1、资本引领,全产业链布局
我国超硬材料行业融资呈现"规模跃升、结构优化、技术驱动"的鲜明特征:融资总额从初期投入增长至2022年峰值45亿元,经历从早期风投主导到产业资本深度参与的转型。河南、广东形成产业-资本协同高地,推动金刚石单晶向CVD半导体应用的代际跃迁,培育出多家百亿级上市公司。但存在区域失衡、中小企业融资难及CVD领域估值泡沫等问题,反映资本虽加速了技术产业化,仍需加强早期投资和国际化布局以实现可持续发展。
注:由于部分企业存在未披露融资日期或金额,未披露数据按缺失值N/A处理。实际发生融资事项为87项,但由于51.72%的相关融资未披露任何信息,此数据仅统计了45项相关融资信息
2、超硬材料行业投融资已达成熟阶段
由于超硬材料是我国重点战略新兴产业之一,其企业资金构成与生产要素可能存在保密需要。市场中公开披露信息较少,但结合多点数据来看,超硬材料企业融资次数从2014开始进入快速增长期,在2021年后开始缓慢回落。
注:由于部分企业存在未披露融资日期或金额,未披露数据按缺失值N/A处理。实际发生融资事项为87项,但由于相关融资未披露任何信息,此数据仅统计了45项相关融资信息
从超硬材料的投资轮次分析,目前超硬材料的融资已经较为成熟。从有披露的相关数据上来分析,融资轮次的分布较为均匀,标志着中国超硬材料行业已进入较为成熟的发展和较为完备的资本运作体系。
注:由于部分企业存在未披露融资日期或金额,未披露数据按缺失值N/A处理。实际发生融资事项为87项,但由于相关融资未披露任何信息,此数据仅统计了48项相关融资信息
3、超硬材料行业投融资集中于河南和广东
从超硬材料的企业融资区域上来看,中国超硬材料行业融资企业主要分布在河南和广东两地,其中河南占比最高,而从年份上来看,2016-2021年是超硬材料融资的高峰期。
4、超硬材料行业投融资趋势分析
2002年-2025年我国超硬材料行业的主要投融资事件如下:
从2015-2025年,从我国在超硬材料融资上的细分领域投资次数上,我们可以看出,超硬刀具的占比开始出现显著下降,相反CVD金刚石的占比开始急速上升。这也印证了我国超硬材料行业正在向高端化突围的战略。
5、超硬材料行业投资者主体分布分析
根据对超硬材料投资主体的总结,目前我国超硬材料行业的投资主体主要以实业资本投资为主,投资主体一般是超硬材料行业内的上市企业或者其他与超硬材料行业强相关的企业。
6、超硬材料行业的产业投资基金
目前超硬材料行业的产业投资基金比较少,目前在中国证券投资基金业协会中仅查询到相关产业基金一家,即河南投资集团汇融基金管理有限公司,其管理规模为50-100亿。
7、战略重组与中游扩张
目前中国超硬行业的兼并重组事件减少,从已发生的兼并重组事件分析,目前兼并重组的类型主要为目的不一的战略重组及中游横向一体化兼并。
8、超硬材料行业投融资总结
中国超硬材料行业投融资呈现"规模跃升、结构优化、技术驱动"的显著特征:融资总额从初期增长至2022年峰值45亿,经历从风投主导到产业资本深度参与的转型,河南、广东形成产业-资本协同高地。投资重点从传统刀具转向CVD金刚石等高端应用,推动产业链向半导体领域升级。当前行业进入成熟期,投融资轮次分布均衡,但存在区域集中度高(河南占比超40%)、中小企业融资难及CVD领域估值泡沫等问题。兼并重组以横向整合和战略重组为主,国资通过股权受让等方式增强产业控制力。未来加强早期技术投资和国际化布局,以资本助力行业突破高端应用瓶颈。
更多本行业研究分析详见前瞻产业研究院《中国超硬材料行业发展前景预测与投资战略规划分析报告》
